如果你時常出遊、出差、拜訪朋友,一定時常有行李寄放需求,除了找尋置物櫃以及行李房以外,難道沒有其他行李寄放方式嗎?這次丁要介紹lalalocker行李寄放服務,它在台北、新北、桃園、台中、嘉義、台南、高雄、基隆、宜蘭、花蓮都有寄物點,而且有些寄物點還提供24小時寄放行李服務,幾乎大家較常旅遊的城市,都有提供此服務,非常造福遊客跟商務人士。
lalalocker行李寄放官網
lalalocker統一採用線上預約制度,所以要使用lalalocker行李寄放服務前,先去lalalocker的官網,按下選擇寄物點的按鈕。
行李寄放服務區域

按下選擇寄物點按鈕後,就可以選你要旅遊、出差的縣市,目前台北、新北、桃園、台中、嘉義、台南、高雄、基隆、宜蘭、花蓮都有寄物點,而且都離車站很近,十分方便!
行李寄放價格
小行李一件70$/日,像是手提包、手提行李等就列為小行李,大行李為150$/日,行李箱、嬰兒車就是劃為大行李範疇,比起置物櫃按時數收寄放費用,行李房營業時間八點前要領完行李,lalalocker行李寄放時間非常有彈性。現在也可以線上付款了喔!
台南行李寄物點

這次丁就用台南行李寄放流程來跟大家介紹吧~台南寄物點有羽倢租車跟福憩背包客棧,上頭還會標示離火車站需步行幾分鐘,十分貼心,還有寄物點營業時間、電話、地址、額外服務,大家可評估看看哪個比較方便,再選擇寄物點。這次丁就以羽倢租車此寄物點示範給大家看~
行李寄放流程-羽倢租車示範
lalalocker行李寄放服務需先填寫線上表單,選擇寄放店家以及填寫個人基本資料,讓店家可以核對。
寄放時間、領回時間記得都要填寫非常清楚,超過凌晨零點會再多計一天價格,但要注意寄放跟領回時間要視店家營業時間而定。
最後再填寫預計寄放的行李件數,以免遇到店家當日太多行李無法寄放的窘境。
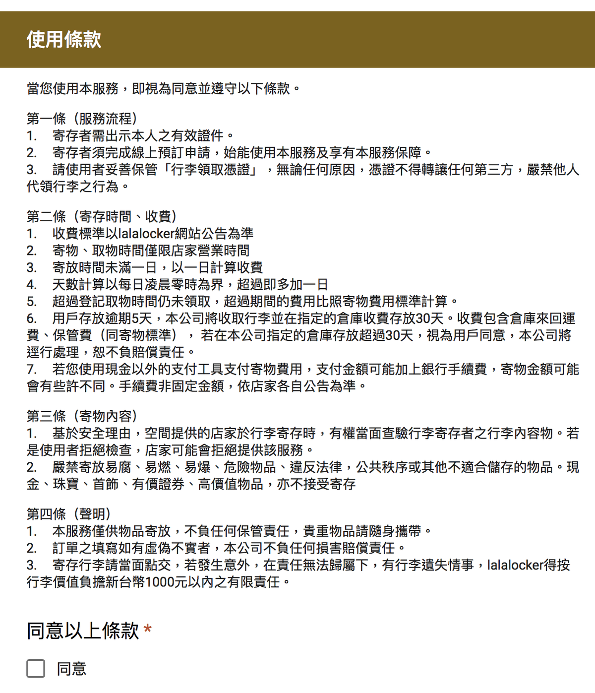
最後還會有使用條款說明,記得要看清楚喔!

預訂完成後會有通知信,記得要到信箱收信,信件內容會有寄放時間、店家、費用以及QRcode,到時候要出示給店家掃QRcode,千萬不能刪除,如果一直沒收到,可以寄信[email protected],或加line:@
羽倢租車

羽倢租車位於火車站附近,步行只要三分,從火車站出來後,往康是美方向走即可,位置在J286行館對面,因為是租車店,所以門口會停滿多台機車,非常好認。
從羽倢租車店門口往火車站方向看,這樣應該會更清楚些。
進去店內,就可以告知店家是要行李寄放。
店家會請你出示預訂完成的信件,並掃描QRcode,這樣店家就能確認訂單,就可以現場付款了。
確認無誤後,店家會提供行李牌,上面會寫編號,當然也可以寫名字、電話,一個別在行李箱上,一個自己收好。

寫完編號後就會掛在行李箱上(請忽略行李箱破舊:D離開時再拿此卡片給店家領回行李即可。

羽倢租車行李寄放空間很寬敞,基本上放個三十件以上的行李應該不是問題,而且還有舒適的懶骨頭,還開著冷氣,感覺行李寄放空間也太舒適。
因為有提供冷藏寄放的服務,所以這裡也有冰箱,如果要給朋友驚喜,像是蛋糕之類的,也可以寄放在這裡,十分方便啊~~
lalalocker行李寄放服務十分方便,優勢在於有些寄物點24H營業,有些寄物點還有冷藏服務,如果你是長時間寄放,因置物櫃按時數累計收寄放費用,lalalocker費用會比較便宜,如果你需要很早寄放行李,或很晚才能領行李,那麼固定時間營業到八點的行李房就不太適合,相較之下,lalalocker行李寄放時間較有彈性,建議大家可以多加比較,選擇最便宜的寄放行李方式喔!
旅遊懶人包
詳細資訊
lalalocker
📍服務據點:台北、新北、桃園、台中、嘉義、台南、高雄、基隆、宜蘭、花蓮
🖱官網/粉絲團
🔊line:@xfu2215q (要加@ )
📩service@lalalocker.com




